首页
关于我们
公司概况
荣誉资质
人才招聘
人才理念
联系我们
解决方案
企点创工业互联网平台
企点创AI人工智能服务平台
AI智能安全管控平台
5G全连接工厂平台
数据采集与监控系统
智慧能源管理系统
ERP系统
设备全生命周期管理
OA系统
质量管理系统
售后管理系统
智能工艺设计系统
研发管理系统
生产报工系统
项目管理系统
模具管理系统
MES系统
客户关系管理系统
人力资源管理系统
AI大数据分析平台
项目案例
工业互联网平台
智能工厂应用
智能车间应用
智能产线应用
ERP管理应用
能源管理应用
合作伙伴
新闻中心
行业前沿
公司动态
媒体关注
服务中心
分支机构
资料下载
诊断评估
平台官网
智能AI
新闻中心
首页
/
新闻中心
/
行业前沿
/
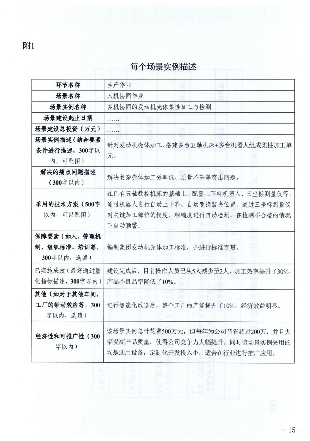
湖北省经信厅办公室关于开展2026年度智能工厂梯度培育的通知
湖北省经信厅办公室关于开展2026年度智能工厂梯度培育的通知
行业前沿
发布时间:2026-01-16
浏览数:594
来源:湖北省经信厅办公室
上一篇
工信部印发行动方案 部署推动未来三年工业互联网平台高质量发展
下一篇
湖北省经信厅办公室关于印发《湖北省智能工厂梯度培育实施细则(补充细则)》的通知
留言咨询
提交
信息提交后,将有专人联系您!
企点创数字人AI宣传视频
您的浏览器不支持视频播放。
企点创数字人AI宣传视频
您的浏览器不支持视频播放。
视频